输入关键字进行搜索
搜索:
提问
登录 注册
要回复问题请先登录或注册
有听中介说过香港公司没年审自动注销会限制出入境。答
年审逾期不影响董事征信。但一定要尽快办理年审事宜,把该交的罚款给交了。答
香港公司不年审董事要连带责任的。答
你是董事,你香港公司年审过期,你失责了,想辞去一了百了,那就先承担在职期间的责任,常识吧。答
今年香港公司的年审4月份涨价了2000元。这个涨价是香港政府的商业登记费恢复到2000元了,原来几天一直给香港企业免税这笔费用。答
香港公司注销也不贵吧,既然不需要了就注销掉,就不至于担心股东董事被列入黑名单了。答
香港公司更换秘书公司年审的话是会显示公司秘书及董事辞职通知书的。答
香港公司年审时候公司董事股东不用在场的,全程委托秘书公司办理即可。答
香港公司有一名董事可以代表公司签名就可以。答
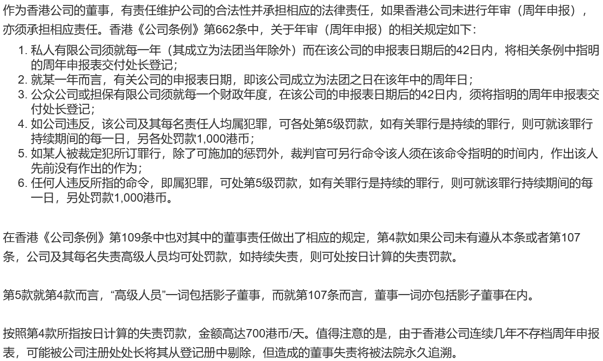
香港公司为什么要做年审每年均需要针对其商业登记证进行一次全新的审核,审核的内容包括: 香港公司商业登记的年费续缴、香港公司注册地址和法定秘书的次年审核。 年审逾期罚款: 1、如在由成立为法团的周香港公司年日翌日起计超过42天但不超过3个月…………………答
2026年高企复审怎么办?专注高企认定复审与资质维护的代办机构推荐
对于众多享受高新技术企业(简称“高企”)税收优惠和政策支持的企业来说,认定成功只是万里长征的步。更具挑战性、也更容易被忽...
土耳其公司注册必备条件
土耳其,作为欧亚大陆的“十字路口”,凭借得天独厚的地理区位、开放的投资环境与完善的政策支撑,成为全球投资者拓展欧亚非三大...
美国征税原则与离岸公司税务规定
美国税收体系具有较强的全球影响力,其中最核心的制度之一是全球所得征税原则。根据美国税法,美国公民及税务居民需要对全球范围...
2026年软著申请预算多少,一文拆解官费、代理费与隐性合规成本
在2026年的数字化转型浪潮中,计算机软件著作权(简称“软著”)不仅是企业申报高新、项目招投标的敲门砖,更是资产评估和版...
出海投资必看!ODI备案为何还要做安全评估?舒心企服一站式办结
许多老板出海投资时,都会产生这样一个疑惑:为什么同样是境外投资,有时候只需要做境外投资(ODI)备案,有时候还要额外做安...
2026年开曼注册流程
Step 1:公司名称核准 英文名称 不与现有公司重名 不含受限或误导性词汇 Step 2:准备注册文件 公司章程(Me...
香港公司审计代理机构评测推荐:百利来领衔,5家靠谱机构深度解析
【编者按】作为专注香港公司审计领域的商务服务资深编辑,深耕行业十余年,见证香港营商环境迭代与审计行业规范化发展。香港公司...
新加坡稳定与合规的全球化基石
优势与适配场景 全球商业枢纽: 新加坡签署了多项避免双重征税协定(DTA),网络覆盖全球,便于构建国际化的控股架构。对于...
2026年缅甸公司注册全指南:核心注册条件
根据缅甸投资与公司管理局(DICA)的最新规定,外国投资者注册有限责任公司(LLC)需满足以下核心条件: 1.股东与董...
2026年3月专利试点示范企业申报全攻略:从政策解读到代理机构精准选择
在知识产权驱动创新的当今时代,2026年专利工作试点示范单位的申报不仅是企业获得政策扶持、提升行业地位的关键路径,更是企...